根据《钢结构用防火涂料》GB14907-2018编制
一、钢结构阻燃油墨的分类
1、按防火对象分类:
(一)普通钢结构防火涂料:用于普通工业与民用建筑(构筑物)钢结构表面的防火涂料;
(2)特种钢结构防火涂料:特种建筑(如石油化工设施、变配电厂等)钢结构表面使用的防火油墨。
2、按使用场所分类:
(1)室外钢结构防火涂料:用于建筑物或隐蔽工程室外钢结构表面的防火涂料;
(2)室内钢结构防火涂料用于建筑物室内或露天工程中钢结构表面的防火涂料。
注:使用地点特征代号:N代表室外钢结构刷漆表,W代表室内。
3、按分散介质分类
(1)水性钢结构防火涂料:以水为分散介质的钢结构防火涂料:
(2)溶剂型钢结构阻燃涂料:以有机溶剂为分散介质的钢结构阻燃油墨。
注:分散介质特性代号:S代表水基,R代表溶剂。
4、按防火机理分类
(1)膨胀工字钢结构防火油墨:涂料在低温下膨胀发泡,生成钢结构防火油墨的耐火隔热保护层;
(2)不膨胀工字钢结构阻燃油墨:涂料在低温下不膨胀、不发泡,其本身成为钢结构阻燃油墨的耐火、隔热保护层。
注:防火机构特性代号:P表示扩展型,F表示非扩展型。
2、耐火等级
1、钢结构阻燃油墨的耐火性能分级按耐火极限分为6级:0.50h、1.00h、1.50h、2.00h、2.50h、3.00h。
2、耐火等级代号见表1。

3. 型号
1、钢结构阻燃油墨产品代号用字母GT表示。
2.相关特征代码:
(1)使用场所特性代号:N代表室外,W代表室内
(2)分散介质特性代号:S代表水基,R代表溶剂基
(3)防火机构特性代号:P代表扩展型,F代表非扩展型
(4)主要参数代号:Fp、Ft分别代表普通和特种钢结构阻燃油墨,数值为耐火极限(h)
注:主要参数代号按表1耐火性能分级代号表示。
3、钢结构防火油墨的模型制备方法如下:

示例1:
GT-NSP-Fp2.00-A表示:户外水性膨胀型普通钢结构防火油墨,耐火性能为Fp2.00,耐火极限为2h,A为公司定制代号。
示例2:
GT-WRF-Ft1.50-B表示:溶剂型非膨胀室内用钢结构专用阻燃油墨,耐火极限为Ft1.50,耐火极限为1.5h,B为公司定制代号。
四、技术要求
一、总体要求
(1)生产钢结构用阻燃油墨所用的原材料应符合国家环境保护、安全卫生法律法规的规定。
(2)钢结构阻燃油墨应采用规定的分散介质进行共混、稀释
(3)钢结构阻燃油墨应采用涂布、抹涂、刷涂、滚涂、刮涂等一种或多种方法施工,并应能在正常的自然环境条件下干燥、固化,且涂层应能在正常的自然环境条件下干燥、固化。应坚固且干燥。 之后不应有刺激性气味
(4)多层油墨应相互配套,底层油墨应能与防锈漆配合使用,或底层油墨本身应具有防锈性能。
(5)胀形工字钢结构的阻燃油墨涂覆长度不应大于1.5mm,非胀形工字钢结构的阻燃油墨涂覆长度不应大于15mm。
2、性能要求
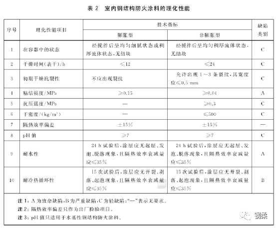
(1)户外钢结构防火油墨的理化性能应符合表2的规定

(2)室内钢结构防火油墨的理化性能应符合表3的规定


(3)钢结构阻燃油墨的耐火性能应符合表4的规定

5、超薄型、薄型、厚型阻燃油墨的区别
1、超薄型阻燃油墨(CB型):属膨胀型阻燃油墨; 可分为水溶性和溶剂型(干式)两大类。 可满足0.5h~2.0h的耐火极限; 涂层长度小于3mm。 大多数产品是溶剂型(干基)的。
2、薄型阻燃油墨:属于膨胀型阻燃油墨(B类); 是一种水性钢结构阻燃油墨; 其装饰性能优于浓阻燃油墨。 它在低温下膨胀产生碳质层,具有耐火隔热作用,耐火极限可达0.5h~2.5h。 要求耐火极限在2h以内的钢结构通常使用该防火油墨; 涂层长度为3~7mm。
3、厚工字钢结构阻燃油墨(H类):属非膨胀型阻燃油墨; 是一种水性钢结构阻燃油墨; 耐火极限可达0.5h~3.0h以上,耐火极限2h以上的钢结构通常采用该类油墨。 阻燃油墨; 涂层长度7~45mm;
非膨胀型防火油墨多为水泥基,而用于厚工字梁结构的石膏基防火油墨相对较少。
厚工字钢结构防火油墨的成分多为无机材料,防火性能稳定,耐久性好。 但涂料组分颗粒较大,涂层外观不光滑,影响建筑外观美观。 因此,多用于结构隐蔽。 工程、室内承重柱等钢结构。
6、水性膨胀工字钢结构阻燃油墨和溶剂型(干式)膨胀工字钢结构阻燃油墨
主要是根据其分散介质的不同来区分; 简单来说,就是用水稀释或干燥。
1、水性膨胀工字钢结构阻燃油墨
水性膨胀型阻燃油墨多为稀型(有些稀型也是水性膨胀型)。 这些成分通常包括成膜剂、膨胀型无卤体系、填料和涂料。 成膜剂和膨胀体系是膨胀型阻燃油墨的关键。 成分。
是以水为分散介质的阻燃油墨; 生产和施工时用水稀释。 所有水性阻燃油墨比溶剂型阻燃油墨更加环保。 而且水性阻燃油墨的耐光性、耐候性、耐物理酸性等均不如溶剂型阻燃油墨。
2、溶剂型(干式)膨胀工字钢结构阻燃油墨
薄型工字钢结构防火油墨大部分产品为溶剂型(干法),主要由基料、阻燃剂、颜填料、溶剂和稀释剂组成。 当暴露在低温下时钢结构刷漆表,它们会膨胀并切断火源和基层之间的接触。 ,同时释放不可燃的二氧化碳,防止火势进一步蔓延。
室内膨胀型阻燃油墨通常是溶剂型(干基)的。
7、石膏基和水泥基阻燃油墨的区别(非膨胀型)
主要是根据其基材不同来区分; 简单来说,就是以石膏或水泥为基材。 目前,浓型防火油墨按基材主要分为三种:水泥基、石膏基、水泥-石膏复合基。 两者在特点上有相似之处,也有不同之处。
石膏基阻燃涂料作为第二代非膨胀型阻燃油墨产品,正在逐步取代第一代浓型阻燃油墨的水泥基产品。
1、石膏基阻燃油墨
室外常用的厚石膏基阻燃油墨在室内相对较少。
石膏基阻燃油墨的特点是:干密度轻、防火性能好。 特别适用于轻钢结构。 而且,用于厚工字梁结构的石膏基阻燃油墨的价格相对较高。 典型代表是进口阻燃油墨,以日本、日本、韩国、欧洲等国家最具代表性,价格比国外高很多倍。 与国外厂家常规生产的水泥基厚型阻燃油墨相比,价格不仅仅是一个小问题。
石膏基防火油墨以石膏为主要基材,辅以无机保温材料。 性能稳定,耐酸碱腐蚀性好,机械涂层,一次成型。
石膏基阻燃油墨的优点是:重量轻,但通常内部物理性能和耐候性较差。
它具有良好的耐火性,因为在加热过程中会形成结晶水。 该材料不仅本身不含卤素,而且还具有额外的放热步骤。 其材料具有良好的粘合性能,可保证钢材变形达1/20时不脱落、不开裂。
石膏基阻燃油墨可以替代防腐。 由于其pH值接近7,加上高压机械涂层的一次性施工工艺,油墨就像一层薄膜,阻止钢材与水和二氧化碳接触形成反应。 石膏基防火油墨可以对钢结构起到防腐喷涂保护作用,并可以帮助防腐涂料将防腐期限延长至20年以上。
一些阻燃油墨生产企业推出了“石膏基普通型”、“石膏基防腐型”和“石膏基装饰型”三大类产品体系。
2、水泥基阻燃油墨
水泥基防火油墨于20世纪60年代问世,由传统的混凝土和水泥砂浆建筑材料演变而来。 自1820年代水泥和混凝土出现以来,混凝土和水泥砂浆材料具有非常低的导热率和非常好的隔热性能。 通过添加蛭石、蛭石等具有更好保温性能的专有保温材料,生产出了最早的第一代产品——水泥基油墨。 成分比例最大的材料是新泽西水泥。 但由于水泥基产品太重易开裂,强度太大易脱落,不适合钢材受火变形大,以及因火灾而引起的油墨脱落问题。水泥凝固时的收缩,以及水泥与钢材附着力不良引起的渗漏。 有肌肉问题、低碳环保等原因。 20世纪70年代出现了第二代阻燃油墨产品——石膏,其重量轻、软硬度好、变形性好、附着力强、施工快、不易断裂、不易露筋、不不易开裂,绿色环保。 基础油墨。
水泥基阻燃油墨的优点是:耐候性好,使用寿命长,价格低廉。 适用于室外钢结构的防火,重量较大。
水泥基浓型阻燃油墨是国外常用的浓型阻燃油墨。 它有不同的价格和干燥密度,并且质量因制造商而异。
3、水泥基非膨胀阻燃油墨与石膏基非膨胀阻燃油墨在施工工艺上有区别。
(1)水泥基防火油墨不含固化剂,靠水泥凝固而熔化。
(2)石膏基阻燃油墨含有添加剂,通常混合在涂装步枪的枪口处。 与水泥基阻燃油墨相比,石膏基阻燃油墨的固化速度更快,干密度更轻。
(3)石膏基阻燃油墨的物理抵抗力不如水泥基阻燃油墨。
(4)传统的水泥基础必须分层、分道施工(避免倒塌)。 每层、每道间隔时间不能超过24小时,且必须打底胶挂网(避免露筋、裂纹)。 石膏基阻燃油墨一次成型后不会流挂、露筋。
(5) 性能比较
