

如何控制钢结构工程质量已成为当前钢结构在建筑领域应用的研究热点。
《钢结构工程施工质量验收标准》为钢结构工程的质量验收提供了科学技术依据,保证了结构的安全和正常使用,也为人民生命财产提供了保障。

本次修订继续保持原有的格式和形式,贯彻“检验与评价分离、强化验收、完善手段、过程控制”的指导方针,参考了国内外相关标准的修订情况,以及特殊要求。国内外相关工程(如北京奥运会工程、上海世博会工程、广州亚运会工程等有影响力的标志性钢结构工程)技术标准或行业标准,增加相关技术和管理内容。
此次修订包括或参考了近十年来钢结构工程中发展的新材料、新技术、新工艺,特别是国内重要工程钢结构工程专项验收标准。 在钢结构工程施工质量验收中,结构体系更加完善,施工工艺更加合理,内容更加充实。 此外,在钢结构现场验收试验的检验批次数、冷成型加工最小曲率半径、金属屋面系统抗风压和吸风性能检测、基本原理和技术等方面也取得了突破。钢结构工程测量方法. 取得了进展,完善了钢结构工程竣工验收内容。

本次修订主要技术内容:
1、调整了章节安排;
2、将单层钢结构安装工程与多层、高层钢结构安装工程合并为单层多层钢结构安装工程;
3、钢网架结构安装工程调整为空间结构安装工程,增加钢管框架结构内容;
4、增加了预应力钢索和膜结构工程内容;
5、增加了钢结构现场验收见证检测方法;
6、增加了装配式金属屋面系统抗风压、吸风性能测试的内容和方法,并对钢结构金属屋面系统的安全性能进行了测试和验收;
7、增加了油漆防腐涂装工艺评价的内容和方法,加强了钢结构涂装施工质量的控制和验收;
8、增加了钢结构工程测量的基本原理和方法,完善了钢结构工程竣工验收的内容;
9、钢材进入加工现场时,按钢板、型钢、铸钢件、钢棒、钢缆进行检验,膜结构材料纳入现场验收;
10、将允许偏差项目表修改为文章;
11、钢件和钢构件加工子项目中,提高了冷成型和热成型加工的最小曲率半径以及铸钢节点的加工;
12、钢构件装配子项目中增加和完善了零件拼接等内容,并将工厂装配过程纳入质量控制和验收;
13、按基础、柱、梁及柜架、节点、支撑的顺序排列钢结构安装分项工程,并增设钢板剪力墙;
14、改进了压型金属板子项目的节点结构和屋面系统;
15、钢结构涂装子项目中,加强了钢材表面处理和涂装工艺考核的内容;
16、钢结构分公司工程竣工验收中,修改了与安全规程和功能相关的检验和见证检测项目,增加了钢结构工程最多的测量原则和方法。
17.钢结构现场验收检验批数、冷成型加工最小曲率半径、金属屋面系统抗风压、吸风性能检测及基本原理和方法等取得突破钢结构工程测量方法. 取得了进展,完善了钢结构工程竣工验收内容。
结合GB50300-2013统一验收标准
根据现行国家标准《建筑工程施工质量验收统一标准》GB50300,钢结构工程施工质量验收以施工单位自检为基础,按检验批次、分工程、分部进行。 (下属部门)工作正在进行中。 一般来说,钢结构作为主体结构,是一个分支工程。 大型钢结构工程可按空间刚度单位划分为若干子分段工程; 当主体结构包含钢筋混凝土结构、砖石结构等时,钢结构属于分项工程; 钢结构子工程按主要工种、材料、施工工艺等划分。本标准将钢结构工程分为10个子工程,每个子工程单独成章; 将子工程分为成品检验批次验收,有利于及时纠正施工过程中出现的质量问题,保证工程质量,满足实际施工需要。
钢结构子工程检验批次划分原则
(1)单层钢结构按变形缝划分;
(2)多层、高层钢结构按层数或建筑断面划分;
(3)压型金属板工程可分为屋顶、墙板、地板等;
(4)原材料、成品到货验收,可根据工程规模和来料实际情况合并或分解检验批次。
本标准强调检验批的验收是最小的验收单位,也是最重要、最基本的验收工作内容。 子项目、分部(分)项目乃至单元项目的验收均以检验批验收为依据。 基于。
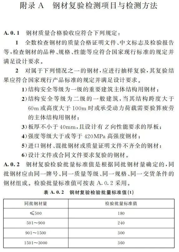
1原材料进场复检
现行国家标准《钢结构工程施工质量验收规范》(GB50205-2001)没有规定原材料,特别是钢材、焊接材料、涂层材料等主要材料的复验批次和数量。 规范实施期间,设计、施工、监理带来了诸多问题。 本次修订工作,对国内工程,特别是重点工程(北京奥运工程、上海世博会工程、广州亚运会工程等国内有影响力的标志性钢结构工程)材料复检的实施情况进行了专题调研。 在保证项目安全的同时钢结构工程施工质量验收规范应用指导钢结构工程施工质量验收规范应用指导,我们制定了安全、可靠、可操作的原材料复检要求。
4.3.2 型材、管材应按本标准附录A的规定进行取样复验,复验结果应符合现行国家标准的规定并符合设计要求。
检验数量:按批检验按本标准附录A进行复验。
检验方法:见证抽样、出厂,并核对复检报告。

2详细图纸设计及工程测量
目前,设计单位与施工单位之间一直存在钢结构详细设计责任、图纸深度等管理规定不明确的问题。 而且钢结构工程的测量没有统一的标准,导致施工单位与施工单位之间的混乱。 业主结算的不确定性。 此次修订工作进行了专题研究,参照预算定额和国际通行做法,对钢结构工程详细设计和工程测量提出了指导性管理规定。
14.0.7 钢结构工程的测量应以设计单位颁发或确认的钢结构施工详图及设计变更及其他设计文件为依据。 钢结构工程的测量方法应符合合同文件的规定。 合同文件没有明确规定时,可按本标准附录J的规定执行。

3 冷成型加工
冷弯型钢、冷弯焊接圆钢管、冷弯方矩管等高效截面型材在钢结构工程中的应用越来越多。 特别是大跨度钢结构大多采用冷弯成型技术。 因此,在本次修订工作中,对钢材的冷成型加工进行了专题调查。 标准在总结国内工程经验的基础上,参考相关标准的要求,增加和完善了钢材冷成型加工的相关信息。 具体要求和管理规定。
7.3.5 板材、型材冷弯的最小曲率半径应符合表7.3.5的规定。
检查次数:全部检查。
检查方法:观察检查和实测检查。



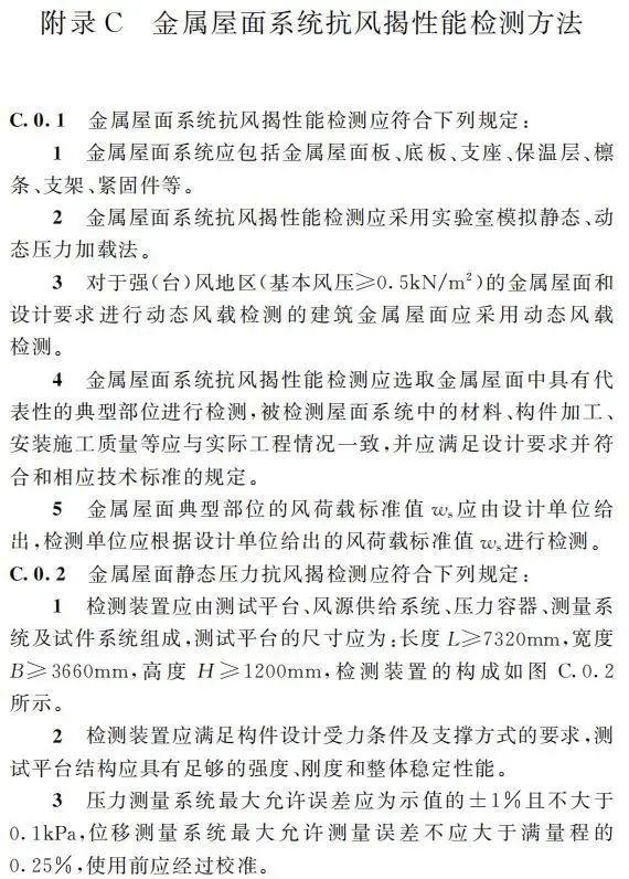
4压金属板工程及抗风性能测试
目前,在钢结构工程中,特别是大跨度钢结构建筑中,越来越多地采用轻质环保的型材金属屋面。 然而,金属屋顶的耐用性、防水性和抗风性仍然有很多有待了解。 对于屋顶系统的抗风吸性能的改进,目前国内还没有成熟的设计和测试方法。 本次修订工作对金属屋面系统进行了专题研究,并参照相关标准和重大工程管理规定,在新标准中增加了相应的验收和检测内容。
12.6.2 有下列情况之一的金属屋面系统应按本标准附录C的规定进行抗风升力试验,试验结果应符合设计要求:
1 建筑结构安全等级为一级的金属屋面;
2、防水等级为I、II级的大型公共建筑(构筑物)金属屋面;
3、采用新材料、新板型或新结构的金属屋面;
4 设计文件提出了金属屋顶的检测要求。
检验数量:每个金属屋面系统3套(件)试件。
检验方法:按本标准附录C进行。
