

16G101-1、16G101-2、16G101-3三维图集,高清无水印16G101三维图集教学,建筑值得学习和收藏
年度工作总结,PPT模板 年度工作总结,PPT模板
打造优质结构工程报告,PPT版打造优质结构工程报告PPT,值得参考和收藏
〖建筑材料〗建设/监理单位建筑材料填写意见审批指南(标准版),值得建设者学习和收藏
脚手架的 48 条验收标准和 44 条验收细节。 脚手架的验收标准和验收细则值得您掌握和收藏。 好信息。
266个钢结构问答,助你从入门到精通,请学习收藏
房屋建筑全套施工工艺资料(共636页)钢结构天沟,值得学习的工程资料。 房屋建筑全套施工工艺资料(共636页)、填表指南及模板,欢迎收藏。
建筑工程中钢筋施工的致命失误。 钢筋施工中施工管理人员必须了解的致命误区有哪些? 你知道吗?
十六种常见模板质量问题及防治措施,请了解收集建筑工程中十六种常见模板质量问题及防治措施,请查看
感谢您检查。 本头条长期分享建筑工程知识及相关办公技巧。 如果您觉得本次分享不错,请在下方留言或者转发或者收藏。
请将此标题推荐给您的同行和更多的朋友,让我们共同学习,共同努力,不断加强和提高建筑专业知识,为未来的职业生涯打下坚实的基础。
一、基础及基础部位隐蔽信息要求 1、桩基钻孔桩、钢筋笼应在钢筋笼就位前进行隐蔽处理。 内容包括数量、规格、型号、主筋间距、长度以及符合设计要求的钢筋连接条件。 。 2、混凝土基础浇筑前,应隐藏钢筋。 内容包括符合设计要求的数量、规格、型号、主筋间距、钢筋连接条件等。 3、地下防水铺装完成后,进入防水层保护层工序前,应做好防水和隐蔽工作,包括卷材防水层及具体方法。 4、钢结构
1. 基础和基础划分所需的隐藏信息
1、桩基础
对于钻孔桩,在钢筋笼就位前,应将钢筋笼做好隐藏。 数量、规格、型号、主筋间距、长度、钢筋连接等内容应符合设计要求。
2、混凝土基础
混凝土浇筑前应隐藏钢筋,包括符合设计要求的数量、规格、型号、主筋间距、钢筋连接条件等。
3、地下防水
铺装完成后,在进入防水层保护层工序之前,进行防水和隐蔽,其中包括卷材的防水层和具体方法。
4、钢结构
焊接完成后,钢结构隐蔽,包括焊接工艺、焊缝、外观质量;
防腐完成后,进行防腐隐蔽。 隐蔽内容包括符合设计要求的防腐材料、道数、厚度等。
5、土方回填
土方回填前,应隐藏混凝土,包括混凝土标记、基础清理、标高条件等。
2、主体结构划分所需隐藏信息
1、具体结构
浇筑混凝土前,应将钢筋隐藏起来。 钢筋的数量、型号、规格、连接情况应符合设计要求。
2、砌体结构
植筋完成后,应将植筋隐藏起来。 隐藏内容包括钢筋型号、试验条件、扩孔清理条件等。
3、钢结构
焊接完成后,钢结构隐蔽,包括焊接工艺、焊缝、外观质量;
防腐完成后,进行防腐隐蔽。 隐蔽内容包括符合设计要求的防腐材料、道数、厚度等。
3、建筑装饰分会要求隐瞒信息
1.抹灰
加固措施布置完毕、隐蔽前,采用抹灰网格进行隐蔽。 隐蔽性包括加固措施的布置和与基材搭接的宽度。
2、门窗
塑钢窗安装完毕后,框合上前,应将门窗隐藏起来。 隐蔽内容包括安装位置、连接方式、填充密封处理等,应符合设计要求,以及固定件或膨胀螺栓的数量和位置。
3、吊顶
对于明龙骨吊顶,龙骨安装完毕后、吊顶板安装前,必须将吊顶隐蔽起来。 隐蔽性包括满足设计要求的安装间距和连接方式。 安装必须牢固,金属吊架、龙骨表面应防腐,木材应防腐、防火。 ; 吊顶内填充的吸声材料的品种、厚度应符合设计要求,并应采取防止散射的措施; 吊杆与龙骨的连接处应符合规范要求。
4.粘贴饰面砖
在完成瓷砖粘贴过程之前,必须将饰面瓷砖隐藏起来。 隐蔽包括符合设计及相应产品标准和技术标准的找平、防水、粘贴、接缝材料和施工方法。
5. 接地
基底土垫层。 本层施工完毕后,应先遮盖基层,再进行下层施工。 压实系数等隐蔽内容应符合设计要求,填料及表面允许偏差应符合规范要求。
砂垫层和砂石垫层。 本层施工完毕后,下层施工前钢结构天沟,应做好砂垫层隐藏。 隐蔽内容包括砂石不得含有有机杂质。 垫层的干密度(或针入度)应符合设计要求。 、表面不应有砂袋、堆石等缺陷,表面允许偏差和厚度应符合规范要求。
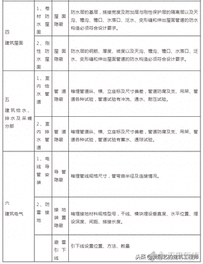
4、建筑屋面划分所需隐藏信息
1、卷材防水屋面
卷材铺贴施工完成后,下层施工前,对屋顶进行隐蔽。 隐蔽性包括防水层的基层、附加层与刚性保护层之间的搭接宽度和隔离层,以及天沟、屋檐、檐口、水滴、泛水、变形缝等的防水结构。屋顶突出管道必须符合设计要求。
2、刚性防水屋面
混凝土浇筑完成后,屋顶被隐藏。 隐蔽包括防水层的钢筋、厚度、坡度,以及天沟、天沟、檐口、滴水、泛水、变形缝、突出屋面管等防水结构,必须符合设计要求。
5、建筑给排水、供热部门所需隐匿信息
1、室内供水管道
生活给水、消防给水管道安装后,必须对管道进行隐蔽处理。 隐蔽包括埋地管道的纵、横、竖坐标及尺寸偏差、管道防腐以及对支吊架、管道的各种试验。 管道测试包括冲洗、水流和耐压测试。
2、室内排水管道
污水、雨水管道安装完毕后,必须对管道进行隐蔽处理。 隐蔽包括埋地管道的纵、横、竖坐标及尺寸偏差、管道防腐以及对支吊架、管道的各种测试。 管道测试包括蓄水、排水、蓄水等。 球测试。
6. 建筑电气部门要求的隐藏信息
1. 线管安装
管道安装完毕后,应将线管隐藏。 隐蔽应包括埋地管道的规格尺寸、管道的弯曲半径和连接情况。
2、防雷与接地
对于室外接地装置,接地装置应采用隐蔽式。 隐蔽性包括埋地接地材料的规格型号、垂直度、水平位置、埋深、间距、干线和模块的搭接长度等。
防雷引下线用于隐藏引下线。 隐蔽包括引下线的位置、方式和数量。




隐蔽工程检验记录为一般施工记录,适用于各专业。 按规范要求隐蔽检查的工程,建设单位应当填写《工程隐蔽检查记录》。
主要隐藏检查项目及内容如下:
1、基础工程、主体结构工程隐蔽检查

①土方工程:基沟、中庭回填前,检查基础清理、基础标高等。
②支护工程:检查锚具、土钉的类型、规格、数量、位置、插入长度、底部深度、垂直度、钢筋笼规格、位置、罐底清理、沉积物厚度等。
③桩基工程:检查钢筋笼的规格、尺寸、沉渣厚度、孔洞清理等。
④地下防水工程:检查混凝土变形缝、施工缝、后浇带、墙体、预埋件等形式、结构。人防出口防水做法。 防水层基层,防水材料规格、厚度、铺设方法、阴阳角处理、搭接密封处理等。
⑤ 预应力工程:检查预留槽钢的规格、数量、位置、形状、端部预埋垫板; 预应力筋的切割长度、切割方法、垂直位置偏差、固定、护套完整性; 锚栓、固定装置、连接点组件等
⑥钢结构工程:检查地脚螺栓的规格、位置、预埋方式、紧固情况等。
⑦外墙内外保温结构节点的方法。
2、建筑装饰工程隐蔽检查

①地面工程:检查各基层(垫层、找平层、隔离层、防水层、填充层、地龙骨)。
②抹灰工程:有加固措施的抹灰,应检查加固结构的材料规格、铺设、固定、搭接等。
③门窗工程:检查预埋件、锚栓、螺栓等的规格、数量、位置、间距、预埋方式、与框的连接方式、防腐处理、缝隙填充、密封材料粘接等。
④吊顶工程:检查材料、规格、间距、连接方式、固定方式、表面防火、防腐处理、加工条件、接缝及连接缝、填充吸声材料的种类、规格、铺设等;固定情况等
⑤轻质隔墙工程:检查预埋件、连接件、拉杆的规格、位置、数量、连接方式、与周围墙体、吊顶的连接、龙骨连接、间距、防火、防腐处理、填充材料设置等。
⑥装饰板(砖)工程:检查预埋件、后预埋件、连接件的规格、数量、位置、连接方式、防腐处理等。 对于有防水结构的部位,其找平层、防水层的施工方法应按地面工程检查的方法进行检查。
⑦幕墙工程:检查构件与构件与主体结构连接节点的安装及防腐处理; 幕墙周围及幕墙与主体结构之间缝隙节点的处理及密封件的安装; 幕墙伸缩缝、沉降缝、抗震缝及墙角节点安装; 幕墙等处安装防雷接地节点
3、建筑屋面工程隐蔽检查
检查基层、找平层、保温层、防水层、隔离层材料的品种、规格、厚度、铺贴方式、搭接宽度、接缝处理、粘结情况; 附加层、天沟、天沟、泛水及变形缝伸出屋面的管道详细防水方法、隔离层设置、密封处理部位等。