水性涂料配方系统
水性涂料,包括水性木器漆,以水作为分散介质和稀释剂。 与不太常用的溶剂型涂料不同,其配方体系是一个更为复杂的体系。 在设计配方时,不仅要关注聚合物的类型以及乳液、分散体的性能。 还需合理选择各种添加剂,并考虑各组分之间的相互作用,进行合理搭配。 有时必须选择特殊的添加剂来满足特殊的要求,最终形成合适的配方。
配方基本组成
1)水性树脂:这是成膜的基础材料,决定了漆膜的主要功能。
2)成膜助剂:水分蒸发后,乳液或分散体颗粒形成均匀致密的薄膜,提高低温条件下的成膜性能。
3)抑泡剂和消泡剂:抑制生产过程中漆液中产生的气泡,并使产生的气泡逸出液面,使气泡破裂。
4)流平剂:改善涂料的施工性能,形成光滑、光滑的涂层。
5)润湿剂:提高漆液对基材的润湿性能,提高流平性,增加漆膜对基材的附着力。
6)分散剂:促进颜料、填料在漆液中的分散。
7)流变助剂:为涂料提供良好的流动性和流平性,减少涂装过程中的缺陷
8)增稠剂:增加漆液粘度,增加一层涂层的湿膜厚度,具有防止腻子、实色漆沉淀、分层的作用。
9)防腐剂:防止漆液在储存过程中发霉。
10)香味:赋予漆液宜人的气味
11)着色剂:主要用于有色涂料,使水性涂料具有所需的颜色。 着色剂包括两大类:颜料和染料。 颜料用于纯色涂料(不显露木纹的涂料),染料用于透明涂料(显露木纹的涂料)。
12)填料:主要用于腻子、实色漆中,以增加固含量,降低成本。
13)pH调节剂:调节漆液的pH值,使漆液稳定。
14)蜡乳液或蜡粉:提高漆膜的耐划伤性,改善其手感。
15)特殊添加剂:为满足水性漆的特殊要求而加入的添加剂,如防锈剂(用铁罐包装,防止过早生锈)、硬化剂(增加漆膜硬度)、消光剂(降低漆膜光泽度)、防刮剂、滑爽剂(改善漆膜手感)、防粘剂(防止涂层重叠、粘连)、交联剂(使两层漆膜形成一体) -组分涂料以提高整体性能)、疏水剂(使涂料具有荷叶效果)、耐磨剂(增加涂料的耐磨性)、紫外线吸收剂(抗老化并防止室外涂料泛黄) ), ETC。
16)离子水:配方设计时常加入少量去离子水,以利于涂料生产。

水性树脂
在水性涂料配方中,基料是形成漆膜并决定其性能的关键成分。 设计配方时,应尽可能增加水性树脂的用量,占体积比的60-70%,使漆液中有效成膜物质的含量尽可能高,从而保证一次完成的成品漆膜更厚更饱满。 高学历。
水性丙烯酸树脂和丙烯酸乳液因其多功能性、耐候性和多样性而被广泛应用于涂料工业的各个领域。 水性丙烯酸乳液是由乙烯基单体(主要是丙烯酸酯单体)经乳液聚合而成。 聚合过程中加入乳化剂、稳定剂、pH调节剂等各种添加剂,使体系相当复杂。 水性丙烯酸乳液制成的漆膜耐候性好,不易黄变,硬度高,光泽好。 近年来,随着水性丙烯酸乳液聚合技术的不断发展,多相聚合、核壳技术、自交联技术以及高分子表面活性剂的应用,核壳聚合的性能进一步改进和提高水性丙烯酸乳液。 水性丙烯酸乳液的性能使其能够适应不同施工和使用条件的需要,其用途不断扩大。如今,水性丙烯酸乳液的应用已扩展到性能要求更高的工业用途。
聚氨酯分散体
聚氨酯材料是分子结构中具有氨基甲酸酯结构的一类高分子化合物的总称。 它们通常由二异氰酸酯和多元醇的加聚反应制成。 聚氨酯聚合物具有能够进行物理交联的极性官能团和非极性柔性链段。 使用得当,其极管能量基团还可以进一步化学交联。 这些分子特性赋予聚氨酯材料高强度、韧性和耐溶剂性。 聚氨酯作为一种强度高、耐候性好、附着力强的优质材料,在涂料领域得到了广泛的应用。
根据制备聚氨酯所用异氰酸酯的类型,聚氨酯乳液及相应的涂料可分为脂肪族和芳香族两类。 脂肪族漆膜具有优异的耐候性和耐黄变性; 芳香族水性聚氨酯多用作室内装饰涂料。 根据聚合得到的粒径大小,有聚氨酯乳液和聚氨酯分散体(PUD Dispersions)两类。 水性聚氨酯分散体采用独特的工艺,将聚氨酯颗粒分散在水中,以水为载体实现成膜。 与其他乳液的成膜机理类似,成膜效果取决于颗粒间聚合物的相互渗透。 为了提高渗透力,一方面聚氨酯分子链必须足够柔软,具有良好的流动性; 另一方面钢结构水性漆成分,乳液颗粒必须尽可能小,这样可以增加颗粒之间的接触面积,减少聚合物的运动距离。 水性聚氨酯分散体通常具有纳米级的粒径,外观呈半透明甚至完全透明。 它们是最好的水性涂料基材之一。 水性聚氨酯分散体有时被称为纳米乳液,以区别于具有白色外观的常规乳液。
水性丙烯酸乳液
配制水性丙烯酸乳液时需要考虑的问题:水性丙烯酸树脂组合物
在配制水性涂料时,乳液原料的选择是工程师最重要的决定。 涂料的主要性能是由树脂决定的。 水性丙烯酸乳液的种类很多,包括聚苯乙烯丙烯酸酯乳液,市场上鱼龙混杂。 水性丙烯酸树脂的不同组成对水性涂料的成膜性能和成本影响很大。 这里简单讨论一下几个影响因素。
1) 苯乙烯
将这种单体引入到聚丙烯酸酯乳液中的主要原因是它可以提供较高的玻璃化转变温度(Tg),从而提高涂膜的硬度; 另一个原因是成本。 苯乙烯在包装行业大量使用,是石油工业最重要、最成熟的下游产品之一。 价格低廉但受宏观经济影响较大。 但苯乙烯的引入,特别是当其含量高于单体总含量的15%时,也会对水性涂料的成膜性能产生许多负面影响。 首先,含苯乙烯的聚合物链缺乏柔性,水性漆膜宏观上硬而韧; 还有苯乙烯中含有的苯环,是紫外线的吸收剂。 当这种单体含量较高时,紫外线穿过相邻的苯环,会在聚合物链上引起剪切反应,使水性漆膜变脆,光泽度降低,寿命缩短; 苯乙烯的结构也决定了它对许多有机溶剂的亲和力,使得水性漆的漆膜耐溶剂性与其他树脂显着不同。
2) 丙烯酸酯单体
丙烯酸酯单体的种类很多,其性能和价格差异很大。 国内最常用的是丙烯酸丁酯,其单体成本最低。 它是大多数乳液制造商使用的单体,与苯乙烯相匹配,制造廉价的墙漆乳液。 其作用是为水性漆膜提供柔韧性。 由于丙烯酸酯聚合物主链不含酯基以外的基团,主链和酯侧链的柔韧性很好,使得水性漆膜缺乏硬度。 虽然这类聚丙烯酸酯乳液是内外建筑涂料的最佳选择,但对于需要高硬度和韧性的木器涂料来说,其性能还不够。
3) 甲基丙烯酸酯单体
甲基丙烯酸酯单体比丙烯酸酯单体具有更高的性能。 由于甲基丙烯酸酯聚合物主链上有较多的甲基,限制了主链的活动性,增强了主链的刚性。 同时,酯基侧链提供了柔韧性,使甲基丙烯酸酯聚合物更加柔韧。 身体具有硬度和韧性的最佳平衡。 例如,聚甲基丙烯酸甲酯(甲基甲酯)俗称有机玻璃; 甲基丙烯酸酯单体由于不含苯环,因此比苯乙烯单体更耐用。 该单体在抗紫外线、耐久性、耐溶剂性等方面较苯乙烯具有明显优势。
综上所述,水性丙烯酸树脂生产企业对单体的选择有多种。 它们不仅可以改变它们的类型,还可以改变它们的相对比例和成分。 水性涂料厂家在选择水性丙烯酸乳液时,不能只考虑“纯丙烯酸”或“苯丙”等空洞的概念性词语,而应该使用水性丙烯酸树脂及其配方的实际性能作为标准。
选择水性丙烯酸乳液时,不要只考虑“纯丙烯酸”或“苯乙烯丙烯酸”等空洞的概念性词语。 应以水性丙烯酸树脂及其配方的实际性能为准!
成膜添加剂
构成乳液或分散体的聚合物通常具有高于室温的玻璃化转变温度。 为了使乳液颗粒充分混合成均匀的漆膜,必须使用成膜添加剂来降低最低成膜温度(MFFT)。 成膜助剂是一类小分子有机化合物。 漆膜中存在的成膜助剂最终会逸出并蒸发。
大多数成膜助剂是涂料中挥发性有机化合物(VOC)的重要成分,因此成膜助剂的用量应越少越好。 选择成膜助剂时,应优先选择不受VOC限制、但挥发速度不过慢、成膜效率较高的化合物。 成膜添加剂的量取决于配方中乳液或水分散体的量以及玻璃化转变温度。 如果乳液或水分散体用量大且聚合物的Tg高,则成膜助剂的用量也应大。 反之,用量宜小。 设计配方时,首先考虑成膜助剂占乳液或水分散体的3%左右。 乳液或分散体固含量的%-5%,或5%-15%。 但对于Tg超过35℃的聚合物乳液,可能需要增加成膜助剂的用量,以保证低温成膜的可靠性。 此时,应逐渐增加成膜助剂的用量,直至低温(10℃左右或更低),直至涂料能形成均匀的漆膜,不开裂、不粉化,找出成膜剂的最小用量添加剂。
乳液或分散体中不宜使用15%以上的成膜助剂。 您应该考虑更换其他成膜添加剂并重试。 成膜助剂除了降低最低成膜温度、增加漆膜密度外,还可以改善施工性、增加涂料的流平性、延长开放时间、提高涂料的储存稳定性尤其是低温防冻性能。
水性涂料的成膜助剂一般为醇醚类溶剂。 最常用的成膜助剂有二乙醇醚、丙二醇醚、N-甲基吡咯烷酮等成膜助剂,它们的沸点有高低之分。 夏天涂水性漆时,水分蒸发快,即表面干燥比较快,在完全干燥之前,漆膜中可能会截留一些水,导致漆膜发白或流平性差。 因此,通过添加少量适量、适宜的高沸点溶剂,可以延缓涂膜的干燥速度,延长涂膜的开放时间,改善涂膜的施工性能和外观。 。 冬季,由于气温较低,水性涂料的干燥速度较慢,即水蒸发较慢,但成膜助剂的蒸发速度相对比水快,有的可能不含水就蒸发,使得水性涂料无法形成致密层。 涂料,导致水性漆膜泛白、龟裂。 因此,添加成膜助剂时,必须考虑克服水性涂料在不同季节的施工性,同时还要考虑尽快干燥。 这也是水性涂料最难的技术点,尤其是Tg较高的丙烯酸。 色散问题更难解决。 因此,多种成膜助剂的组合是最佳选择。
成膜助剂与树脂体系存在相容性问题。 一种体系中良好的成膜添加剂可能会导致另一种水性木器漆中的体系不稳定,或者导致严重的问题,或者重涂性差。 配方设计时应充分考虑这一点,通过实验选择最佳的成膜助剂及其用量。
消泡剂和抑泡剂
消泡剂是水性涂料中最难控制消泡与流平平衡的添加剂之一。 涂装时漆液因搅拌会产生气泡。 如果漆液中存在的气泡不及时消除,漆膜干燥后会形成不可接受的缺陷。 漆液在生产、泵送和灌装过程中也会产生气泡。
消泡是配方设计过程中不可忽视的因素。 消泡剂的消泡机理是通过润湿渗透到体系产生的泡沫膜中并继续在膜上铺展,导致泡沫膜的表面张力失衡而破裂。 气泡。
一般来说,消泡剂分为两类:抑泡剂和破泡剂。 抑泡剂的作用是抑制水性涂料在外力作用下泡沫的产生,而消泡剂的主要作用是快速除去已产生的泡沫膜表面的泡沫。 扩散,破坏气泡的弹性膜,并导致其破裂,但往往两者结合使用效果更好,否则至少必须选择一种有效的消泡剂。 大多数消泡剂,特别是有机硅消泡剂,过量使用时会导致湿漆膜缩孔。 因此,消泡剂的用量应以能基本消除气泡为原则。 不要过分追求消泡效果,以免出现气泡。 收缩等副作用。 对于水性木器漆,矿物油消泡剂比有机硅消泡剂更耐受。 添加过多则不太可能引起严重的收缩,因此可以优先考虑。
目前市场上有多种消泡剂。 选择它们时您应该非常小心。 可以关注几个方面:
1、控制相容性是指在消泡和表面效果之间达到平衡,既需要消泡,又要防止收缩、流平不良等缺陷。
2、消泡根据施工条件和方法进行,如刷涂、喷涂、辊涂等,面临不同程度的起泡,也意味着消泡剂的选择不同。
3、可根据不同的加工施工方式,合理匹配抑泡与破泡的平衡。
4、长期消泡性能。 许多消泡剂在漆液储存过程中,其消泡性能会逐渐减弱。 设计配方时,涂料中消泡剂的含量应较高。
消泡剂的用量占整个配方的0.05%~0.5%,优选0.1%左右。 如果消泡剂的用量超过0.5%才能达到良好的消泡效果,则应考虑更换消泡剂。 不同的树脂体系对消泡剂的敏感性不同。 所选择的水性消泡剂的种类和用量必须根据不同的体系通过实验确定。

润湿流平剂
润湿流平剂能有效降低体系的表面张力,显着提高水性木器漆的施工效果。 添加润湿流平剂后,涂料对基材的润湿性能和渗透性增加,漆液的流平性能得到改善,有时还可以克服边缘收缩(框效应)的问题。 更重要的是,流平剂可以解决常见的收缩问题钢结构水性漆成分,特别是因过量使用消泡剂而引起的收缩问题。 过量的流平剂会抵消消泡剂的消泡作用,导致漆液在施工时产生气泡,有的还有明显的稳泡作用。 因此,应尽量选择流平性好、低泡性、稳泡性好的涂料。 低润湿流平剂。 流平剂和消泡剂的组合,包括品种选择和用量控制,是水性木器漆配方研究的重点。
理想的润湿剂应包括以下几个方面:
1、有效降低体系的表面张力,提高其对基材的润湿性和渗透性。
2、尽量减少起泡,稳定泡沫。
3. 尽可能低的水敏感性。
4.不影响层间附着力。
5、良好的表面张力平衡,不仅可以改善基材的润湿性,而且不会因表面张力过度降低而影响流平或产生缺陷。
流平剂一般用量为0.1%~1.0%,最好控制在0.3%左右。 当消泡剂用量过多时,为了克服缩孔,流平剂的用量甚至可以超过1%。 腻子配方中不需要流平剂。

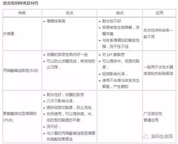
流变助剂
流变助剂在低剪切条件下提供流平效果,使漆液在涂装后尽快流平,减少刷痕并避免飞溅。 但随着干燥时间的推移,这种流平作用减弱,漆膜固定,也可以防止漆液在垂直表面流挂。
流变助剂从性能上可分为高、中、低剪切粘度三种:低剪切粘度流变助剂可以提供罐内粘度,防止颜料沉降,有效控制漆液在表面作业时的即时流挂; 提供中高剪切粘度的流变助剂可以很好地提高水性涂料的丰满度和流平性能,而使用高剪切粘度的流变助剂则有助于流平和流平。 防止飞溅并提高滚筒和刷子的应用性能。 因此,必须根据施工要求和体系选择流变助剂的种类和用量。 一般根据不同的施工方法选择流变助剂的种类,常搭配三种剪切粘度流变助剂。 只有这样才能达到所需要的施工效果。
聚氨酯缔合型增稠剂目前在水性涂料中应用最为广泛,但水性涂料体系中该类增稠剂的选择与配方中的其他成分密切相关。 例如,水性涂料中的增稠效果与聚合物粒径的疏水性和助溶剂有很大关系。 水性涂料中的聚合物颗粒越小,疏水性越强,共溶剂在聚合物中的分配系数越小。 如果高,则浓缩效率就高。 否则,大量添加此类增稠剂将达不到所需的粘度。 同时建议用水稀释后在合理的剪切力下添加,否则体系可能会絮凝产生颗粒。

表面控制添加剂
表面控制添加剂的种类和作用包括:
1、改善流动性和流平性;
2、降低摩擦系数,增加滑移量;
3、增强抗划伤能力;
4、防粘连;
5、增强哑光粉等的排列;
6、特殊手感,如柔软度等;
7、其他,如提高涂膜的耐水性、耐污性等。
一方面,通过平衡干燥过程中的表面张力,实现均匀的干燥和流动,降低表面粗糙度; 另一方面,它们在干燥过程中集中在表面,形成光滑的涂层,增加光滑性和其他特殊性能。
添加剂主要有两种类型:
1、有机硅:这类表面控制添加剂,少量添加即可有效提高涂膜的耐划伤性和耐磨性。 一般与系统兼容性较差。 如果选择不当,往往会影响涂膜。 光泽度和涂层之间的附着力。
2、蜡乳液,如棕榈蜡、聚乙烯蜡:对涂膜的光泽有一定影响,与其粒径和分布无关。 蜡乳液必须添加至配方总量的2%~8%才能有明显效果。 蜡乳液过多影响漆膜强度,降低层间附着力。 推荐的最佳用量为3%至5%。 除非有特殊的表面效果要求,腻子不需要蜡乳液。 一般实色漆中不需要添加蜡乳液。 有时可用蜡粉代替蜡乳液。
两种表面控制剂并用会得到更好的效果,但应特别注意以下几个方面:
1、是否严重影响涂膜光泽;
2、对层间附着力的影响;
3、泡沫稳定性评价;
4.系统的存储稳定性。

消光剂
消光剂是用于调节水性涂料光泽度的添加剂,以满足当今市场主流哑光涂料产品的广泛需求。 消光剂的消光机理是它能有序地排列在涂膜表面,使涂膜表面凹凸不平,使照射在涂膜表面的光线产生漫反射,从而达到抠图的目的。
水性涂料所用树脂的固含量较低,用于制造水性涂料的有效成分不高。 另外,它是分散体系,所以水性涂料的消光比较容易。 但不同水性树脂体系的消光难度各不相同。 一般来说,丙烯酸乳液的消光效果相对水性聚氨酯分散体要好,但抗沉降性能也比水性聚氨酯分散体更好。 因此,消光粉的选择必须考虑其在不同体系和用途中的评价。 消光剂的折射率应尽可能接近水性树脂的折射率,以减少对涂膜透明度的影响。 同时还应考虑其消光效果、分散性、抗沉降性以及在体系中的手感。

防腐剂
水性涂料是水性体系。 生产过程中容易带入细菌,储存过程中也容易被微生物降解。 因此,在配方设计时应适当添加防腐剂的种类和用量,以防止体系和涂膜变质。 腐败。 从环保角度考虑,应使用毒性较小的防腐剂。 另外,应注意与体系的相容性,添加时必须用水稀释。 否则,系统会出现絮凝等不良现象。
一般来说,异噻唑啉酮防腐剂的用量0.1%就足以防止漆液在储存过程中发霉。 添加0.1%防腐剂后,密封保存两三年不成问题。
pH调节剂
对于水性涂料,如有必要,可能需要调整 pH 值。 大多数乳液或水分散体在生产时已将pH值调节至8~9,因此在制造涂料时无需使用pH调节剂。 如果pH值出现偏差,在涂料生产过程中应添加0.05%~0.1%的pH调节剂,将漆液的pH值调节至7~9。许多水性木器漆只有在中性至微碱性条件下才稳定。 当pH值过高或过低时,涂料可能会絮凝、沉淀、返粗,施工性能变差。
不同的系统有不同的pH值要求。 因此,水性涂料的pH值根据体系进行调整。 同时还要考虑配方中防腐剂的搭配。 还需要注意的是,添加时必须用水稀释倍数,以免在系统中产生颗粒。
颜料和填料
实色涂料中,以白色涂料为例,钛白粉的用量应保证漆膜具有足够的遮盖力。 二氧化钛的用量不应低于13%,但也不需要高于22%。 溶剂型白色涂料的情况也是如此。
您可以添加较少的填料或不添加填料。 但水性腻子中必须加入少量填料,如滑石粉、重硬脂酸钙、重硬脂酸锌等,总量可在15%~30%之间。 填料越多,腻子的透明度越差,但填缝性能越好。
着色剂包括两大类:颜料和染料。 颜料用于纯色涂料(不显露木纹的涂料),染料用于透明涂料(显露木纹的涂料)。
当配方中有颜料、填料时,应加入颜料、填料总量的2%~10%的润湿分散剂,以帮助颜料、填料分散。
其他添加剂
1、香精:香精的用量只能改善漆液的气味。 用量0.05%左右就足够了。 在某些情况下,它可能高达 0.1%。 当然,也不需要使用。
2、紫外线吸收剂:室内水性木器漆中很少使用紫外线吸收剂。 用TDI乳液或水分散体生产的清漆和户外涂料,特别是户外白色涂料中最好添加紫外线吸收剂。 防止光降解并降低光致变色率。